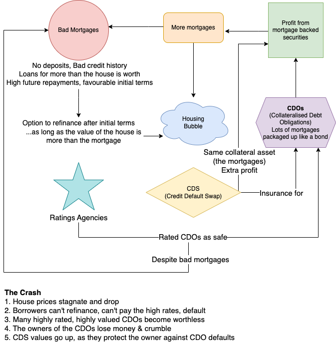
# Financial Crisis: A diagram

ARCHIVE
17 May 2026
The Woman in White - Wilkie Collins
16 May 2026
The Secret History - Donna Tartt
26 Apr 2026
London Marathon: One Year On
15 Apr 2026
A Little Humanity
13 Apr 2026
Hamlet - William Shakespeare
13 Apr 2026
The Rise and Fall of the Third Reich - William L. Shirer
11 Apr 2026
A Year of Living Simply - Kate Humble
08 Apr 2026
40 Before 40
08 Apr 2026
Montaigne - Stefan Zweig
04 Apr 2026
William Shakespeare: A Very Short Introduction - Stanley Wells
19 Mar 2026
Unreasonable Hospitality - Will Guidara
15 Mar 2026
Hitler's Secret - Rory Clements
15 Mar 2026
Nemesis - Rory Clements
08 Mar 2026
HRV & Me: Taming a messy stressy mind
02 Mar 2026
Nucleus - Rory Clements
19 Feb 2026
Corpus - Rory Clements
08 Feb 2026
Resonance
16 Jan 2026
A Night to Remember: Sinking of the Titanic - Walter Lord
01 Jan 2026
Everything I've read in 2026 (so far)
15 Dec 2025
Someone from the Past (British Library Crime Classics) - Margot Bennett
01 Dec 2025
Death in Ambush (British Library Crime Classics) - Susan Gilruth
23 Nov 2025
A Cold Wind From Moscow - Rory Clements
10 Nov 2025
The Boleyn Traitor - Philippa Gregory
24 Oct 2025
Death Makes a Prophet (British Library Crime Classics) - John Bude
13 Oct 2025
The Cheltenham Square Murder (British Library Crime Classics) - John Bude
04 Oct 2025
Sussex Downs Murders (British Library Crime Classics) - John Bude
22 Sep 2025
The Lake District Murder (British Library Crime Classics) - John Bude
15 Sep 2025
The Mayor of Casterbridge - Thomas Hardy
10 Sep 2025
The Murder of Roger Ackroyd - Agatha Christie
30 Aug 2025
Marble Hall Murders - Anthony Horowitz
25 Jul 2025
Where Angels Fear to Tread -- EM Forster
10 Jul 2025
Steve Jobs -- Walter Isaacson
10 Jul 2025
The Fifth Risk -- Michael Lewis
10 Jul 2025
The Ride of a Lifetime -- Bob Iger
03 Jul 2025
James -- Percival Everett
01 Jul 2025
Great Expectations -- Charles Dickens
23 Jun 2025
Hillbilly Elegy -- JD Vance
10 Jun 2025
Principles
09 Jun 2025
Revenge of the Tipping Point -- Malcolm Gladwell
06 Jun 2025
The Grand Babylon Hotel -- Arnold Bennett
04 Jun 2025
The Seven Husbands of Evelyn Hugo -- Taylor Jenkins Reid
03 Jun 2025
Rebecca -- Daphne du Maurier
29 May 2025
A Promised Land - Barack Obama
29 May 2025
Less - Andrew Sean Greer
13 May 2025
Careless People - Sarah Wynn-Williams
07 May 2025
Looking Glass War - John Le Carre
04 May 2025
A Murder of Quality - John Le Carre
01 May 2025
London Marathon 2025: Training Retrospective
29 Apr 2025
The Human Factor - Graham Greene
28 Apr 2025
London Marathon 2025: Race Review
27 Apr 2025
Photos: London Marathon 2025
27 Apr 2025
Spectating the London Marathon 2025 [Sunday 27th April]
26 Apr 2025
London Marathon 2025: Week 16
23 Apr 2025
Call for the Dead - John Le Carre
21 Apr 2025
London Marathon 2025: Week 15
16 Apr 2025
The Manchurian Candidate - Richard Condon
13 Apr 2025
London Marathon 2025: Week 14
05 Apr 2025
London Marathon 2025: Week 13
30 Mar 2025
London Marathon 2025: Week 12
26 Mar 2025
Effortless - Greg Mckeown
23 Mar 2025
London Marathon 2025: Week 11
16 Mar 2025
London Marathon 2025: Week 10
09 Mar 2025
London Marathon 2025: Week 9
02 Mar 2025
London Marathon 2025: Week 8
22 Feb 2025
London Marathon 2025: Week 7
16 Feb 2025
London Marathon 2025: Week 6
16 Feb 2025
Problems & [Meta] Problem Solving
14 Feb 2025
Little Dribbling - Bill Bryson
10 Feb 2025
Bring Up the Bodies - Hilary Mantel
09 Feb 2025
London Marathon 2025: Week 5
09 Feb 2025
Three Zero
03 Feb 2025
The iPad mini has genuinely changed my life [no hyperbole]
02 Feb 2025
London Marathon 2025: Week 4
28 Jan 2025
Coming AI: Valuing Humans in a world where they have no economic value
28 Jan 2025
Value & Price
27 Jan 2025
The Vegetarian - Han Kang
27 Jan 2025
Wolf Hall - Hilary Mantel
26 Jan 2025
London Marathon 2025: Week 3
19 Jan 2025
Deriving my own proof for Unitary matrices
19 Jan 2025
London Marathon 2025: Week 2
17 Jan 2025
David Copperfield - Charles Dickens
12 Jan 2025
London Marathon 2025: Week 1
09 Jan 2025
NYC & DC '24
08 Jan 2025
Linear Algebra Playground
07 Jan 2025
Configuring an IKEA wireless light switch: Saving you the pain
07 Jan 2025
Goals & Goal-setting
06 Jan 2025
Digital Feeds
05 Jan 2025
London Marathon 2025: Training Begins
01 Jan 2025
Everything I've read in 2025